Процедура обжалования судебных постановлений в гражданском процессе
(краткий комментарий к разделам III и IV ГПК РФ)
Внимание! Настоящая статья была опубликована в 2012 году и частично устарела. С 01 октября 2019 года порядок обжалования судебных актов в очередной раз изменился.
Необходимое пояснение: после публикации нашей статьи «Жаловаться по-новому» нас буквально засыпали вопросами: и в комментариях на самом сайте, и по электронной почте, и по телефону. Большинство вопросов касаются не столько нововведений законодательства, сколько собственно процедуры обжалования судебных решений, определений и постановлений. В связи с этим мы сочли необходимым сделать отдельную статью, в которой вкратце описали последовательность и порядок обжалования в гражданском процессе. Именно кратко и выборочно – так, мы не затрагивали специфику военных судов, не рассматриваем случаи, когда первой инстанцией является, например, областной суд и так далее. Но вопросы, интересующие большинство наших читателей, мы в этой статье осветили. При этом в судебной процедуре мы выделили несколько этапов, не всегда совпадающих с делением, принятым в Гражданском процессуальном кодексе РФ, но, по нашему мнению, лучше отражающих действительность.
Итак, начинаем оспаривать и обжаловать.

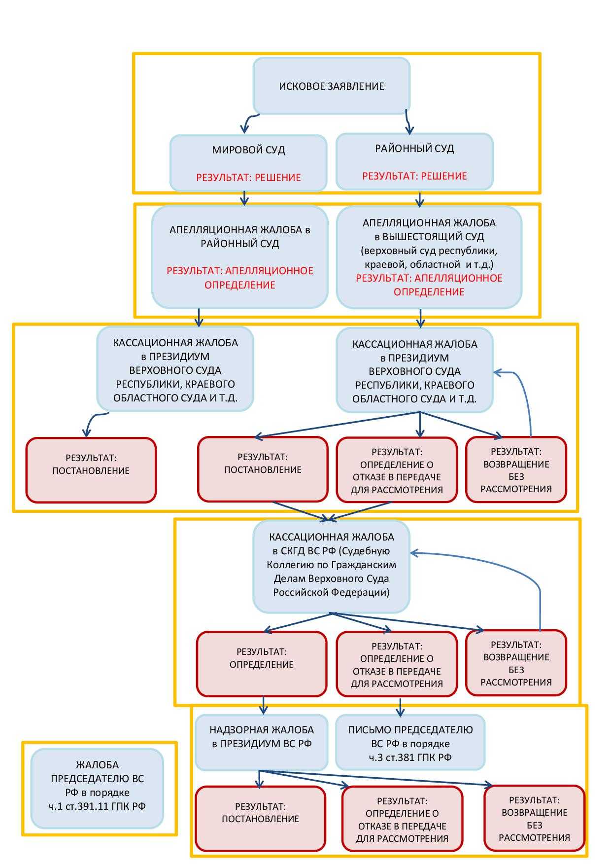
I ЭТАП: Исковое заявление попадает (неважно, кто мы в процессе – истец или ответчик) в районный суд общей юрисдикции или к мировому судье.
Выносится решение, которое нас не устраивает и его нужно обжаловать, или, наоборот, нас решение устроило, но другая сторона его обжалует.
II ЭТАП: Апелляционная жалоба.
Срок для обжалования – 1 (Один) месяц со дня принятия решения суда в окончательной форме.
Подается в районный суд – если решение было вынесено мировым судьей, или в городской (областной, краевой и т.д.) суд – если решение было вынесено районным судом. В остальном процедура одинакова. Апелляционная жалоба подается через суд, вынесший обжалуемое решение.
Предмет обжалования – решение суда первой инстанции, не вступившее в законную силу.
Результат рассмотрения дела в апелляционной инстанции – апелляционное определение.
С момента вынесения апелляционного определения решение суда вступает в законную силу.
III ЭТАП: Кассационная жалоба (первая).
Обжаловать в кассационном порядке можно или решение суда, или апелляционное определение, или и то, и другое сразу – в зависимости от того, что именно нас не устраивает.
Срок для обжалования – 6 (Шесть) месяцев со дня вступления решения в законную силу. Внимание! Этот срок один для 3-го и 4-го этапов, отдельного срока для подачи второй кассационной жалобы нет!
Независимо от того, было ли вынесено решение мировым судьей или районным судом, и, соответственно, от того, кем было вынесено апелляционное определение, кассационная жалоба подается в президиум верховного суда республики, краевого, областного суда, суда города федерального значения, суда автономной области, суда автономного округа. Кассационная жалоба подается непосредственно в суд кассационной инстанции.
Обязательно прохождение второго этапа – если не было апелляционной инстанции, то кассацию подавать нельзя.
Предмет обжалования – решение суда первой инстанции и/или апелляционное определение суда второй инстанции.
1) Возвращение кассационной жалобы без рассмотрения по существу. Означает, что податель жалобы что-то сделал неправильно. Наиболее частые ошибки – пропущен срок обжалования; не приложен оригинал или нотариально заверенная копия доверенности представителя, нарушена подсудность (жалоба подана не в тот суд). В этом случае, если не пропущен срок обжалования, надо просто снова подать жалобу, устранив нарушения.
2) Определение об отказе в передаче кассационной жалобы для рассмотрения в судебном заседании суда кассационной инстанции. Наиболее часто встречающийся на практике результат.
3) Определение о передаче кассационной жалобы для рассмотрения, рассмотрение жалобы в суде кассационной инстанции и вынесение судом кассационного постановления или определения.
По пунктам 2 и 3 дальнейшая процедура обжалования почти одинакова. Но по обоим этим пунктам дальнейшее обжалование возможно, только если решение в первой инстанции принималось районным судом. Если же первой инстанцией был мировой судья – вторая кассация возможна только если первой кассационной инстанцией было вынесено постановление (если жалоба рассматривалась по существу), если же жалоба не рассматривалась, поскольку был отказ в передаче кассационной жалобы для рассмотрения (п.2 III этапа), то дальше в кассационном порядке обжаловать уже ничего нельзя.
При этом, исходя из буквального прочтения п.3 ч.2 ст.377 ГПК РФ в кассационном порядке в Верховный Суд само решение мирового судьи обжалованию не подлежат, даже если они были обжалованы в кассационном порядке в президиум областного суда — в этом пункте упомянуты только решения и определения районных судов, принятые ими по первой инстанции. С другой стороны, согласно пункту 7 Постановления Пленума Верховного Суда Российской Федерации от 11 декабря 2012 г. N 29 «О применении судами норм гражданского процессуального законодательства, регулирующих производство в суде кассационной инстанции», кассационные жалоба, представление на вступившие в законную силу решения и определения мировых судей, на судебные приказы, на апелляционные определения районных судов могут быть поданы в Судебную коллегию по административным делам, в Судебную коллегию по гражданским делам или в Военную коллегию Верховного Суда Российской Федерации, если в результате обжалования указанных судебных постановлений в кассационном порядке в президиум областного или равного ему суда вынесено постановление президиума. На практике случаев успешного обжалования решений мирового судьи в Судебную коллегию по гражданским делам ВС РФ мы не нашли, успешные случаи обжалования в СКГД ВС РФ постановлений президиумов областных судов, вынесенных по жалобе на решение мирового судьи — есть.
Поскольку в большинстве случаев выносятся определения об отказе в передаче для рассмотрения, и учитывая неясности с возможностью обжалования решений мирового судьи во второй кассации – на этом этапе почти полностью исчерпываются возможности обжалования для тех дел, где первой инстанцией был мировой судья. Почти – потому что есть еще шестой этап.
IV ЭТАП: Кассационная жалоба (вторая).
Кассационная жалоба в Судебную коллегию по гражданским делам Верховного Суда Российской Федерации (СКГД ВС РФ). Этап возможен только если первой инстанцией был районный суд, и после обязательного прохождения второго и третьего этапов.
— в случае, если первой инстанцией был районный суд – решение суда первой инстанции и/или апелляционное определение суда второй инстанции, а также кассационное определение (постановление), если оно было вынесено на третьем этапе;
— в случае, если первой инстанцией был мировой судья – можно обжаловать только постановление кассационной инстанции, вынесенное на третьем этапе.
Внимание: обжалуется только судебные постановления: решение суда первой инстанции, апелляционное определение, кассационное постановление или определение. Отказ в передаче кассационной жалобы для рассмотрения (п.2 III этапа) не обжалуется, поскольку не относится к судебным постановлениям. На отказ в передаче жалобы для рассмотрения можно и нужно сослаться, но не надо просить его отменить в своей кассационной жалобе.
Возможные результаты те же, что и на третьем этапе:
1) Возвращение кассационной жалобы без рассмотрения по существу. Означает, что податель жалобы что-то сделал неправильно. Наиболее частые ошибки – пропущен срок обжалования; не приложен оригинал или нотариально заверенная копия доверенности представителя, нарушена подсудность (жалоба подана не в тот суд). В этом случае, если не пропущен срок обжалования, надо просто снова подать жалобу, устранив нарушения.
2) Определение об отказе в передаче кассационной жалобы для рассмотрения в судебном заседании суда кассационной инстанции. Наиболее часто встречающийся на практике результат.
3) Определение о передаче кассационной жалобы для рассмотрения, рассмотрение жалобы в суде кассационной инстанции и вынесение судом кассационного постановления или определения.
Отдельный подэтап: возможен в случае вынесения определения об отказе в передаче кассационной жалобы для рассмотрения в судебном заседании суда кассационной инстанции. В этом случае можно направить письмо на имя Председателя ВС РФ или его заместителя, которые вправе не согласиться с судьей, вынесшим такое определение. Направлять письмо надо вместе с кассационной жалобой и всеми приложениями к ней, иными словами, кассационная жалоба подается снова, дополненная письмом к Председателю ВС РФ.
V ЭТАП: Надзор.
В порядке надзора можно обжаловать только определение СКГД ВС РФ, если оно было вынесено. Обжаловать можно только определение, вынесенное по результатам рассмотрения жалобы; определение об отказе в передаче для рассмотрения выносится судьей, а не собственно кассационной инстанцией, поэтому в порядке надзора обжаловано быть не может. Подается надзорная жалоба в Президиум Верховного Суда РФ.
Срок для обжалования – 3 (Три) месяца со дня вынесения обжалуемого определения СКГД ВС РФ.
Возможные результаты опять почти те же, что и на третьем, и четвертом этапе, только применительно к надзорной жалобе:
1) Возвращение надзорной жалобы без рассмотрения по существу.
2) Определение об отказе в передаче надзорной жалобы для рассмотрения в судебном заседании суда Президиума Верховного Суда Российской Федерации.
3) Определение о передаче надзорной для рассмотрения, рассмотрение жалобы в Президиуме ВС РФ и вынесение им постановления.
Так же, как и на четвертом этапе, если было вынесено определение об отказе в передаче надзорной жалобы для рассмотрения, возможен отдельный подэтап с направлением письма на имя Председателя ВС РФ или его заместителя, которые вправе не согласиться с судьей, вынесшим такое определение.
VI ЭТАП: Надзор по представлению Председателя ВС РФ.
Хотя в ГПК этому посвящена всего одна статья в главе о надзоре (ст.391.11), мы решили выделить эту процедуру в отдельный этап, ввиду её значительных отличий.
Читать еще: Является ли кадастровый паспорт правоустанавливающим документом
Любое судебное постановление может быть пересмотрено в порядке надзора по представлению Председателя Верховного Суда Российской Федерации или его заместителя.
Предмет обжалования – любое судебное постановление, вынесенное на любом этапе судопроизводства.
Срок обжалования – 6 (Шесть) месяцев со дня со дня вступления обжалуемого постановления в законную силу.
Жалоба направляется непосредственно на имя Председателя ВС РФ.
В заключение – несколько слов о такой возможности, как жалоба в Европейский суд по правам человека. Возможно, мы кого-то разочаруем, но ЕСПЧ ничуть не лучше наших российских судов – нет четких критериев самой возможности обжалования, при малейшей возможности жалобы не принимаются, срок для обжалования ограничен, суд весьма политизирован, а сама процедура непрозрачна. То есть, как правило, обращение в ЕСПЧ не является эффективным способом защиты своих прав, во всяком случае, большинства из них.
Если говорить серьезно, при обращении с жалобой в ЕСПЧ есть несколько простых правил.
1) Нарушенное право должно содержаться в Конвенции о защите прав человека и основных свобод, причем право было нарушено государственными органами. Обратите внимание, что список этих прав несколько меньше, чем в Конституции России.
2) По делу имеется решение суда и апелляционное определение. Срок для подачи жалобы – 6 (Шесть) месяцев с даты вынесения апелляционного определения. Поэтому, если Вы продолжаете обжалование в российской кассационной инстанции, лучше одновременно подать предварительную жалобу в ЕСПЧ.
3) Крайне желательно, чтобы жалоба была написана по определенной форме и на английском или французском языке, а также содержала аргументацию, понятную европейским судьям. Иначе говоря, самостоятельно подготовить хорошую жалобу непрофессионалу очень сложно.
4) Пошлиной жалоба в ЕСПЧ не облагается.
Уважаемые читатели!
В настоящее время мы, как правило, не отвечаем на вопросы, заданные в разделе «Комментарии», поскольку большой объем работы не позволяет нам оперативно отвечать на все ваши вопросы. Кроме того, многие из них достаточно сложны и заслуживают отдельной консультации с соответствующей оплатой.
Если, после прочтения настоящей статьи, опубликованных комментариев и статьи «Жаловаться по-новому», у вас остались вопросы — д ля получения консультации пишите на наш адрес Этот адрес электронной почты защищен от спам-ботов. У вас должен быть включен JavaScript для просмотра. , мы обязательно ответим всем, не только жителям Санкт-Петербурга. Вопросы размера и способа оплаты решаются индивидуально.
ВС разъяснил новый порядок обжалования процессуальных решений по гражданским и административным делам

9 июля Верховный Суд РФ принял Постановление «О некоторых вопросах, связанных с началом деятельности кассационных и апелляционных судов общей юрисдикции».
Обжалование по новым правилам
В документе (п. 1) отмечается, что со дня начала функционирования указанных судов процессуальные решения по гражданским и административным делам подлежат обжалованию в соответствии с нормами ГПК РФ и КАС РФ, действующими в редакции Закона от 28 ноября 2018 г. № 451-ФЗ. Вступившие в силу постановления по делам об административных правонарушениях, а также решения, вынесенные по результатам рассмотрения жалоб, протестов, и определения, препятствующие дальнейшему движению таких дел, обжалуются согласно нормам КоАП РФ, действующим в редакции Закона от 12 ноября 2018 г. № 417-ФЗ.
При этом согласно ч. 7 и 8 ст. 7 Закона от 29 июля 2018 г. № 1-ФКЗ о создании апелляционных и кассационных судов общей юрисдикции процессуальные полномочия действующих судов апелляционных и кассационных инстанций по рассмотрению жалоб, поданных до дня начала деятельности вновь созданных судов, сохраняются. Такие жалобы и представления подлежат рассмотрению по правилам, действующим до дня начала деятельности кассационных и апелляционных судов (п. 2 постановления).
Там же указано, что, если до рассмотрения указанных жалоб после начала деятельности вновь созданных судов другим лицом, участвующим в деле, была подана апелляционная, частная либо кассационная жалоба на тот же судебный акт, она рассматривается судом, в производстве которого находится ранее поданная жалоба, по правилам, действующим до дня начала деятельности кассационных и апелляционных судов.
Апелляционные и частные жалобы, представления на не вступившие в силу судебные акты, принятые в первой инстанции мировыми судьями, районными судами и гарнизонными военными судами, которые были поданы до дня начала деятельности апелляционных судов, с началом их работы подлежат рассмотрению вышестоящими судами в качестве апелляционной инстанции в соответствии с нормами процессуального закона, действующими во время их рассмотрения.
Как отмечается в п. 3 постановления, кассационные жалобы на судебные акты, вступившие в силу до начала работы кассационных судов, со дня начала их работы должны подаваться в шестимесячный срок.
В п. 4 разъясняется, что заявление о восстановлении пропущенного срока обжалования, поданное до дня начала деятельности кассационных судов в суд первой инстанции и не рассмотренное до этого дня, со дня начала деятельности вновь созданных судов подлежит рассмотрению судом первой инстанции по правилам ст. 112 ГПК. Данный срок восстанавливается в случае признания причин пропуска уважительными. Со дня начала деятельности кассационных судов заявление о восстановлении срока обжалования решений, вступивших в силу до этого дня, подается во вновь созданный суд.
Лица, участвующие в деле, а также другие лица, чьи права и законные интересы были нарушены вступившим в силу судебным актом и обжаловавшие его в президиум верховного суда республики, краевого или областного суда, суда города федерального значения, суда автономной области и суда автономного округа, а также окружного (флотского) военного суда, со дня начала деятельности вновь созданных кассационных судов подают жалобу в судебную коллегию ВС РФ в шестимесячный срок.
При этом отмечается, что продолжительность и порядок исчисления срока кассационного обжалования решений по административным делам с началом деятельности кассационных судов не изменяются (п. 5 постановления).
Как указано в п. 6, при кассационном обжаловании определения суда, которым не оканчивается производство по гражданскому делу, в суд кассационной инстанции вместе с описью всех имеющихся в деле документов направляется сформированный по жалобе материал (оригинал жалобы и обжалуемого определения суда, а также копии необходимых для их рассмотрения документов, заверенные судом). При необходимости суд вправе истребовать как дополнительные материалы, так и дело полностью.
В п. 7 документа ВС отметил, что жалобы (протесты) на вступившие в силу постановления по делу об административном правонарушении и (или) решения, вынесенные по результатам рассмотрения таких жалоб (протестов), поданные со дня начала деятельности вновь созданных судов, подлежат рассмотрению кассационными судами и ВС РФ. При этом полномочия председателей судов кассационных инстанций и их заместителей по рассмотрению указанных жалоб, поданных в суды до начала деятельности вновь созданных судов, сохраняются.
В заключительном пункте разъяснено, что определение, вынесенное при разрешении вопроса о принятии к рассмотрению жалобы на не вступившее в силу постановление по делу об административном правонарушении и препятствующее дальнейшему движению данного дела (например, определение об отклонении ходатайства о восстановлении пропущенного срока), вступает в силу в порядке, аналогичном вступлению в силу решения, вынесенного по результатам рассмотрения жалобы.
Так, определение судьи районного суда, вынесенное при разрешении вопроса о принятии к производству жалобы на не вступившее в силу постановление мирового судьи, и определение судьи областного суда (окружного (флотского) военного суда), вынесенное при разрешении вопроса о принятии к производству жалобы на не вступившее в силу постановление судьи районного суда (гарнизонного военного суда), вступают в силу в день их вынесения и с началом деятельности вновь созданных судов подлежат обжалованию в установленном КоАП порядке.
Определение, вынесенное судьей районного суда (гарнизонного военного суда) при разрешении вопроса о принятии к производству жалобы на не вступившие в силу постановление должностного лица и (или) решение вышестоящего органа, должностного лица, постановление коллегиального органа, органа, созданного в соответствии с законом субъекта РФ, подлежит обжалованию (опротестованию) в вышестоящий суд в предусмотренном КоАП порядке (как не вступившее в силу). При этом решение судьи вышестоящего суда, вынесенное по результатам обжалования, вступает в силу немедленно.
Эксперты указали, какие вопросы остались неразъясненными
Комментируя «АГ» постановление, адвокат АК «Бородин и партнеры» Ольга Рогачёва отметила, что Пленум ВС вполне логично указал на сохранение процессуальных полномочий президиумов судов и судебных коллегий по рассмотрению жалоб и представлений, поданных до дня начала деятельности апелляционных и кассационных судов. «Следует отметить, что в постановлении отражены организационные вопросы правил рассмотрения поданных жалоб (представлений). Думаю, что с момента деятельности кассационных и апелляционных судов могут возникнуть вопросы, которые предстоит разрешить», – добавила она.
Старший партнер, руководитель группы практик юридической фирмы INTELLECT Роман Речкин отметил безусловную необходимость разъяснений ВС, поскольку Закон № 451-ФЗ содержит лаконичные, по мнению эксперта, переходные положения, недостаточные для разрешения всех вопросов, которые будут возникать в связи с созданием и началом функционирования четырнадцати новых судов.
«Например, разумным и значимым является разъяснение ситуации, когда жалоба подается после даты создания апелляционного (кассационного) суда лицом, участвующим в деле, при наличии ранее поданной другим лицом жалобы, принятой к производству “старым” судом. Такая жалоба подлежит рассмотрению судом, в производстве которого находится ранее поданная жалоба, по правилам, действующим до дня начала деятельности вновь созданных судов», – пояснил он. Данное правило, добавил эксперт, неочевидно, и из Закона № 451-ФЗ прямо не следует.
«К сожалению, постановление не является исчерпывающим, поскольку носит общий характер, без учета процедуры создания и начала деятельности конкретных судов, – добавил Роман Речкин. – Необходимо учитывать, что кассационные и апелляционные суды общей юрисдикции считаются образованными со дня назначения на должность не менее половины от установленной численности судей соответствующего суда. Решение о дне начала деятельности этих судов принимает Пленум ВС, официально извещая об этом не позднее 1 октября 2019 г. То есть, исходя из этих правил, момент начала деятельности 14 судов не будет совпадать: видимо, они будут начинать функционировать группами, в разное время, до 1 октября».
Из-за того что вновь созданные суды будут формироваться неравномерно, возможна ситуация, полагает эксперт, когда на определенной территории апелляционный суд сформирован, а кассационный – еще нет. «Получается, что кассационная жалоба на судебный акт апелляционного суда должна рассматриваться в кассационном порядке президиумом суда субъекта РФ (то есть “старой” кассацией) – формально нижестоящим судом. Так это или нет, в постановлении не разъяснено», – резюмировал он.
По мнению управляющего партнера АБ «Бартолиус» Юлия Тая, принятие постановления следует приветствовать, «поскольку любое единообразие в практике всегда полезно и отвечает принципу равенства перед законом и нормативной определенности».
Данные разъяснения, добавил адвокат, имеют большую практическую значимость: «Действие процессуальных норм при любом переходном периоде – тем более, при такой глобальной судебной реформе, – имеет важное значение, – пояснил он. – КС неоднократно требовал от законодателя и ВС соблюдения принципа поддержания доверия граждан к поведению государства – то есть невозможности изменения правил игры. Другое дело, что ВС должен заботиться не только о функциональном удобстве судей и участников процесса, но и о некоем доктринальном единстве в применении норм о действии закона во времени».
По общему правилу, добавил Юлий Тай, процессуальные нормы действуют в той редакции, когда они применяются. «Так, в п. 2 постановления постулируется весьма спорное и, более того, противоречивое правило: после начала деятельности новых кассационных судов “старые” суды продолжают процедуру рассмотрения, причем в соответствии со “старым” процессуальным порядком, что нарушает вышеназванное правило. Понятно, что Пленум заботится об удобстве и уменьшении технических проволочек (проблем), связанных с передачей дел, определением новых судей и т.д. Но известно, куда ведет дорога, порождаемая благими идеями. По сути, будет некий период функционирования двух параллельных кассационных пересмотров. Никакого равенства перед законом и судом фактически существовать не будет, что не только неправильно, но и недопустимо», – подчеркнул он, при этом добавив, что в последнем абзаце данного пункта в отношении апелляционных инстанций предусмотрен противоположный механизм действия новых процессуальных норм.
Адвокат обратил внимание, что и в п. 4 постановления дано такое же различное толкование для процедуры восстановления срока. «Я не утверждаю, что эта позиция неправильная, – отметил он, – но, на мой взгляд, она не оптимальна».
Эксперт также обратил внимание на п. 5, в котором указано, что лица, воспользовавшиеся пересмотром в президиумах судов субъектов Федерации, не могут подать жалобы в новые кассационные суды, но могут обратиться в судебную коллегию ВС. «Это правильно, – считает эксперт. – Однако далее указано, что при этом будет применяться “старое” процессуальное законодательство, что нарушает правила о действии процессуального закона во времени».
Юлий Тай также считает, что разъяснения не являются исчерпывающими. «Как писал классик, “суха теория, мой друг, а древо жизни зеленеет”. Спрогнозировать все проблемы объективно невозможно, но, полагаю, ВС должен решить вопрос о сроках кассационного обжалования с учетом его изменения для тех дел, где апелляционная жалоба была рассмотрена до появления новых кассационных судов и лица, участвующие в деле, не реализовали право на обжалование по старым правилам, – то есть, допустим, апелляция изготовила определение 1 июля с. г., к 3 октября трехмесячный срок истек, а шестимесячный – нет», – резюмировал он.
Обжалование решения районного суда

Судебная система имеет определенный порядок обжалования решения районного суда по гражданскому делу. Решения судов первой инстанции могут быть оспорены в ходе апелляционного, кассационного и надзорного производства, об этом мы расскажем подробней в нашей статье.
Если у вас возникнут вопросы, можете бесплатно проконсультироваться в чате с юристом внизу экрана или позвонить по телефону +7 (499) 288-21-46 (консультация бесплатно), работаем круглосуточно.
Если спор был рассмотрен в районном суде или у мирового судьи, то речь идет о судопроизводстве, регулируемом Гражданским процессуальным кодексом РФ. При несогласии с решением суда истец, ответчик или третье лицо имеет право обжаловать это решение в установленном законом порядке.
Этап 1. Апелляционная жалоба
Срок обжалования – 1 месяц с момента принятия решения суда в окончательной форме. То есть, в течение месяца решение районного суда считается не вступившим в законную силу и не несет за собой правовых последствий. Истец при принятии решения в его пользу не может получить у суда исполнительный лист и передать его судебным приставам для возбуждения исполнительного производства. Решение суда считается вступившим в законную силу, если в течении месяца ни одна из сторон не заявила апелляционную жалобу. Однако, решение может быть обжаловано и за пределами срока в один месяц, если лицо, предоставившее жалобу, сможет обосновать уважительность причины пропуска срока. Апелляционная жалоба подается через суд, который вынес обжалуемое решение, она должна быть адресована в вышестоящую судебную инстанцию – если решение выносил мировой судья, то жалобу будет рассматривать районный суд, в другом случае – городской, областной, краевой и т.д. Результатом рассмотрения дела по апелляционной инстанции является апелляционное определение, с вынесением которого решение суда вступает в законную силу. Вариантами рассмотрения жалобы могут быть следующие решения:
- суд может оставить решение суда первой инстанции без изменения, а апелляционную жалобу без удовлетворения;
- апелляционная инстанция может отменить или изменить решение районного суда полностью или в определенной части, и принять новое решение по делу;
- решение суда первой инстанции может быть отменено полностью или в части и прекращено производство по делу либо заявление оставлено без рассмотрения полностью либо частично;
- жалоба может быть оставлена без рассмотрения по существу, если документ подан по истечению срока апелляционного обжалования и вопрос о восстановлении этого срока не решен заявителем.
При вынесении апелляционного решения в пользу истца он вправе получить исполнительный лист в ближайшее время.
Этап 2. Кассационная жалоба (первая)
Обжаловать в кассационном порядке можно как решение суда первой инстанции, так и апелляционное определение, либо то и другое сразу. Срок обжалования – 6 месяцев с момента вступления в законную силу решения суда первой инстанции.
Важно! Срок 6 месяцев един для 2-го, 3-го и 4-го этапов обжалования, отдельного срока для подачи второй кассации нет.
Кассационная жалоба подается в Президиум Верховного суда Краевого или Областного суда, суда Республики или города федерального значения, суда автономной области или автономного округа. Кассацию нельзя подать без прохождения апелляционной инстанции обжалования.
Важно! Для того, чтобы кассационная инстанция приостановила исполнение обжалуемых судебных актов, стороной, подающей жалобу, необходимо в суд направить ходатайство.
Варианты вынесения постановления по кассационной жалобе могут иметь следующие значения:
Если у вас возникнут вопросы, можете бесплатно проконсультироваться в чате с юристом внизу экрана или позвонить по телефону +7 (499) 288-21-46 (консультация бесплатно), работаем круглосуточно.
- постановление суда первой или апелляционной инстанции может быть оставлено без изменения, а жалоба без удовлетворения;
- постановление суда первой или апелляционной инстанции может быть отменено полностью или в части, а дело направлено на новое рассмотрение в соответствующий суд, при этом кассационная инстанция может указать на необходимость рассмотрения дела в ином составе суда;
- кассационная инстанция может оставить в силе одно из принятых по делу судебных постановлений;
- постановление суда первой инстанции или апелляционной может быть отменено или изменено, а по делу принято новое судебное решение, если в применении и толковании норм материального права была допущена ошибка;
- кассационная жалоба может быть оставлена без рассмотрения по существу при наличии оснований, предусмотренных ст. 379.1 ГПК РФ.
Этап 3. Кассационная жалоба (вторая)
Во вторую кассационную инстанцию нужно обратиться, если не превышен шестимесячный срок обжалования и пройдена первая стадия кассации, но постановление Президиума суда субъекта необходимо обжаловать. Кассационная жалоба подается в Судебную коллегию по гражданским делам Верховного Суда Российской Федерации (СКГД ВС РФ). Поступившая кассационная жалоба первично изучается судьей единолично, который принимает решение передавать или не передавать дело в коллегию. При этом, Председатель Верховного суда РФ либо его заместитель могут не согласиться с отказом в передаче и отменить его. Варианты рассмотрения дела по кассационной жалобе:
- Жалоба может быть возвращена без рассмотрения по существу – пропущен срок обжалования, нарушена подсудность, не приложен оригинал или копия (заверенная нотариально) доверенности представителя и другое. В этом случае, если срок обжалования не пропущен, жалобу можно подать повторно, устранив нарушения.
- Вынесено определение об отказе в передаче жалобы для рассмотрения в судебном заседании соответствующей инстанции.
- Вынесено определение о передаче кассационной жалобы на рассмотрение в суде кассационной инстанции и вынесение этим судом постановления или определения по делу.
Важно! На этом этапе обжалуется именно определение кассационной инстанции, которое было вынесено при рассмотрении жалобы. Отказ в передаче жалобы на рассмотрение не обжалуется. Однако, при вынесении определения об отказе в передаче жалобы на рассмотрение, заявитель может направить письмо на имя Председателя ВС РФ или его заместителя, которые могут не согласиться с судьей и отменить его.
Этап 4. Надзорная жалоба
В порядке надзора можно обжаловать только определение Судебной коллегии по гражданским делам Верховного Суда Российской Федерации, в случае, если оно было вынесено. Обжалуется только определение, вынесенное по результатам рассмотрения жалобы. Надзорная жалоба подается в Президиум Верховного Суда РФ, срок для обжалования – 3 месяца со дня вынесения определения СКГД ВС РФ. Решение о передаче жалобы в Президиум Верховного Суда РФ первоначально принимается судьей единолично. Решение об отказе в передаче жалобы на рассмотрение может быть отменено Председателем Верховного суда РФ или его заместителем. Варианты рассмотрения дела по надзорной жалобе:
- Надзорная жалоба может быть возвращена без рассмотрения по существу.
- Вынесено определение об отказе в передаче жалобы для рассмотрения в судебном заседании Президиума ВС РФ.
- Вынесено определение о передаче надзорной жалобы для рассмотрения и рассмотрение жалобы в Президиуме Верховного Суда РФ, вынесение соответствующего постановления.
Читать еще: Разница между кадастровой и рыночной стоимостью жилья
Этап 5. Надзор по представлению Председателя Верховного Суда РФ
Данный вид обжалования предусмотрен статьей 391.11 ГПК РФ. Предметом обжалования является любое судебное постановление, вынесенное на любом этапе судопроизводства. Срок обжалования – 6 месяцев с момента вступления обжалуемого постановления в законную силу. Жалоба подается на имя Председателя ВС РФ.
Жалоба в Европейский суд по правам человека
Для граждан любой страны существует такая возможность, как защита своих прав в Европейском суде по правам человека. Однако, стоит отметить сразу, что это не самый эффективный способ – отсутствуют четкие критерии возможности обжалования, сама процедура обжалования непрозрачна и суд весьма политизирован. При всем при этом, обращаясь с жалобой в Европейский суд по правам человека, необходимо соблюсти несколько простых правил:
- право, которое было нарушено, должно содержаться в Конвенции о защите прав человека и основных свобод, причем это право должно быть нарушено государственными органами;
- по делу должно быть вынесено решение суда и апелляционное определение;
- срок для подачи жалобы – 6 месяцев с даты вынесения апелляционного определения, следовательно, жалобу в Европейский суд по правам человека, рекомендуется подавать одновременно с обжалованием решения в российских кассационных инстанциях;
- рекомендуется писать жалобу по определенной форме, язык составления документа – английский, французский или страны, гражданин которой подает жалобу;
- жалоба должна содержать аргументы, понятные европейским судьям;
- жалоба в Европейский суд по правам человека не облагается пошлиной.
Срок обжалования решения суда по гражданскому делу
После того как суд выносит решение, у одной из сторон, участвовавшей в процессе, могут возникнуть несогласия. Любой участник может оказаться несогласным и подать обжалование на принятое решение. В зависимости от характера рассматриваемого дела, порядок процедуры обжалования может разниться. Причем то, из-за чего может возникнуть необходимость обжалования, может быть самой разной. Возможно, дело в том, что одна из сторон считает, что ее права нарушены или не все детали дела были достаточно внимательно изучены.

В какую инстанцию обращаться
В зависимости от того, кем было вынесено решение, которое подвергается сомнению и на которое оформляется жалоба одной из сторон, различается и инстанция, к которой с этой жалобой стоит обращаться.
- Если решение по иску, которое на усмотрение одной из сторон подлежит обжалованию, было вынесено мировым судьей, то недовольства будут направлены в районный суд, потому что, согласно законодательству, именно он будет рассматривать апелляцию и выносить по этому дело решение.
- Если при первичном рассмотрении дела этим занимался районный суд, то обжалование будет направлено уже в областной или краевой суд (в зависимости от федеральной принадлежности) либо суд автономной области или верховный суд республики (опять же в зависимости от официального названия и принадлежности территории, в которой развиваются действия).
- Следующей инстанцией после вышеназванной является судебная коллегия, созданная для рассмотрения гражданских дел, принадлежащая к Верховному суду РФ.
- Если по первоначальному иску решение принимала коллегия Верховного суда, то рассмотрением займется следующая по иерархии инстанция, а именно — Апелляционная коллегия Верховного суда РФ.
Однако стоит учитывать, что сторона, вызывающая подобный спор, подает документ с просьбой о вторичном рассмотрении дела не в ту инстанцию, которая будет заниматься рассмотрением, а в ту, которая изначально вынесла решение по иску. А та, в свою очередь, уже направит документ в то подразделение, которое займется разбором иска.
Порядок подачи
Как и любая операция, имеющая официальное документальное оформление, обжалование решения суда по гражданскому делу также имеет формальные особенности, выполнение которых не менее важно, чем содержание документа. В том случае, если одно из этих правил не будет выполнено, велика вероятность, что обжалование может попасть не в ту инстанцию и затеряться или прийти позже назначенного срока.
Сроки подачи
В течение 30 дней у каждой стороны, участвующей в процессе, имеется возможность подать обжалование. Исчисление этого месяца начинается с момента, когда судья изготовит решение в полном его размере.
Важно, что в течение этого месяца решение суда не вступает в силу, то есть истец не может потребовать исполнения требований, исполнение которых указано в окончательном решении суда.
Чаще всего недовольная сторона подает иск на обжалование в конце данного срока, так как это способствует растяжению времени до того, как в силу вступит неугодное одной из сторон решение. Если же в течение месяца не поступает никаких апелляций ни от одной из сторон, то решение, соответственно, вступает в силу.
Просроченная подача обжалования
Однако не все так строго. Если обжалование будет подано по истечении 30 дней, оно также может быть рассмотрено, но лишь в том случае, если недовольная сторона сможет предоставить доказательства, что для столь поздней подачи обжалования существовали действительно весомые форс-мажорные моменты. Однако для того, чтобы они были приняты во внимание, необходимо предоставить некоторые документы или иные доказательства.
Среди причин, которые могут считаться весомыми для поздней подачи иска, могут встретиться:
- Командирование на длительные сроки или на дальние расстояния, подтверждать данные факты стоит официальными документами с места работы или билетами на транспорт.
- Госпитализация также подтверждается документами — выпиской из больницы, где будут указаны даты прибытия и выписки.
- Техногенные или иные природные катастрофы в местах пребывания гражданина, который подает обжалование.
Нерассмотрение обжалования
Заявление о недовольстве вынесенным решением суда может быть не рассмотрено в нескольких случаях:
- Неправильная форма заполнения.
- Подача жалобы позднее допустимых сроков без предъявления документов, подтверждающих, что причина уважительная.
Реакции апелляционной инстанции
Решение, принятое по апеляционному иску, вступает в действие моментально, что, конечно, не мешает другой стороне подать апелляцию на это решение.
Судебная инстанция, принимающая решение по обжалованию, может принять одно из нескольких решений:
- Апелляционная инстанция не принимает изменений, требуемых обжалованием, оставляя первоначальное решение без изменений.
- Изменение решения первоначальной инстанции, частичная или полная отмена решения, принятого при первом иске, и, соответственно, принятие тех изменений, что объявлены в обжаловании.
- Принятие решение об отмене, полной или частичной, решения первой судебной инстанции и назначение рассмотрения апелляции.
- Оставление заявления без рассмотрения по причине неправильного оформления документа, необоснованным жалобам или подаче обжалования позже назначенного срока без восстановления сроков.
Этапы обжалования
Процесс подачи обжалования является многоступенчатым.
Это самый первый пункт в обжаловании решения суда, которое было принято по первоначальному иску истца. Инстанции, которые занимаются рассмотрением дела, стоят выше по иерархии на федеральном уровне.
Первая кассация
Данный этап по необходимости следует за апелляцией. У него также имеются строгие временные рамки, в течение которых заинтересованная сторона может подать жалобу. Это необходимо сделать за гораздо более длительный срок, нежели подача апелляции — за шесть месяцев.
Жалоба по данной инстанции рассматривается изначально только судьей лично, а потом они принимают решение о целесообразности передачи дела на дальнейшее рассмотрение.
Решение принимает президиум суда РФ.
Вторая кассация
Решение принимается на этом этапе Судебной коллегией по гражданским делам Верховного Суда РФ.
Для того чтобы это обращение могло состояться, необходимо соблюдение нескольких условий:
- Во-первых, необходимо пройти первую кассацию.
- Во-вторых, с момента вынесения решения по апелляции должно пройти не более шести месяцев, причем в это время не включается то время, какое дело проходило по первой кассации.
- В-третьих, результатом первой кассации должно быть именно постановление, а не определение.
Как правило, обращение ко второй кассации происходит в том случае, если подавшая обжалование сторона не согласна с решением, вынесенным по первой кассации.
Судья также лично проверяет данные дела и принимает решение о передаче/непередаче дела на рассмотрение коллегии.
Но даже если после всех трех пунктов гражданин все еще недоволен решением и считает, что может добиться изменения этого решения, он может направить дело на рассмотрение президиума Верховного суда РФ.
Чтобы имелась возможность это осуществить, нужно, чтобы по второй кассации было вынесено определение, и у гражданина есть три месяца для подачи обжалования.

Итак, при вынесении решения по гражданскому процессу любая из сторон может оказаться недовольной тем или иным пунктом постановления. В таком случае решение можно обжаловать, на это дается месяц. В дальнейшем и решение по апелляции также можно оспорить.
